
Уважаемые участники гонки Red Fox Adventure Race 2025!
Предлагаем вашему вниманию схему Центра соревнований.
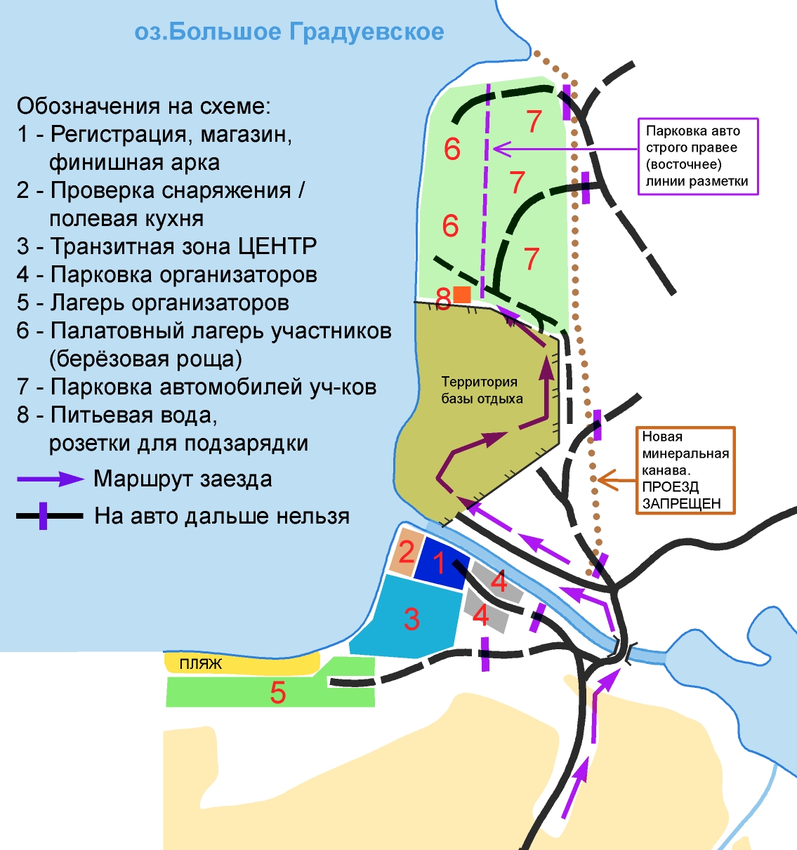
Центр соревнований находится на берегу озера Большое Градуевское
Зона палаточного размещения участников бесплатно предоставляется на территории берёзовой рощи, принадлежащей базе «Градуевская». Это отдельная территория, ровная и предназначенная для палаточных лагерей.
Согласно правилам пожарной безопасности и согласований с Лесничествами по периметру территории проложена новая минерализованная полоса (пропашка). Заезд на территорию происходит через шлагбаум и далее по указателям, и с помощью волонтёров.
Также напоминаем, что для озёр установлена обязательная водоохранная зона, на которую запрещён заезд и постановка машин. В связи с этим в зоне ларегей участников будет ограничена зона парковки автомобилей (также будут указатели и волонтеры). Просим парковать транспорт максимально компактно для проезда и парковки всех участников.
За минерализованной полосой в лесном массиве будут организованы полевые туалеты по периметру лагерей. Убедительная просьба к участникам не устанавливать свои лагеря ЗА минерализованной полосой в зоне леса!
На территории лагеря участников будут установлены ёмкости с питьевой (из скважины) водой, которые будут регулярно пополняться!
Согласовано разведение огня на территории лагерей, но сохраняется просьба делать это в мангалах.
Категорически запрещена пилка и валка деревьев (в том числе сухостоя). Использование валежника согласовано.
Для сбора мусора будут дополнительно установлены мусорные баки. Просим участников собирать мусор компактно (сминать пластиковые канистры и бутылки перед утилизацией) и, если есть возможность, вывозить с собой.
В зоне Центра соревнований присутствует мобильная связь: не все операторы, гарантированно работает «Мегафон» и «Т2» («Tele2»).